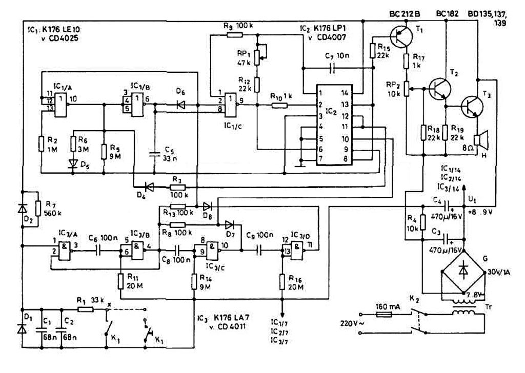
Звонок электрический Соловей-М предназначен для подачи звуковых сигналов в жилых помещениях. Звонок приближенно имитирует пение соловья. Звонок электрический бытовой *Соловей-М* выпускался с 1989 года Смоленским ПО *Искра*. Подробное описание звонка *Соловей-М* в его инструкции.