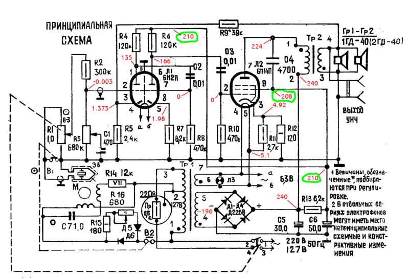
Электрофоны *Юность* с 1967 года и *Юность-301* с 1970 года выпускали Ленинградское объединение *Спутник* и Ярославский радиозавод. Электрофон *Юность* предназначен для проигрывания грампластинок всех форматов на скоростях 33, 45 и 78 об/мин. Схема электрофона собрана на 2-х лампах 6Н2П и 6П14П. В АС применёно два громкоговорителя типа 1ГД-28. С 1970 года ЭФ **Юность-301** заменил собой ЭФ *Юность*, почти повторяя его. Была доработана схема, расширена цветовая гамма у футляра. Номинальная выходная мощность 1 Вт на двух громкоговорителях 1ГД-28, позже 1ГД-40 и 2ГД-40. Диапазон воспроизводимых частот 150...7000 Гц. Потребляемая мощность 50 Вт. Габариты ЭФ 390х285х160 мм, масса 7 кг. В ЭФ применены ЭПУ типа *III-ЭПУ-28*, позже *III-ЭПУ-28М*, а ещё позже *III-ЭПУ-38М* (М-01).