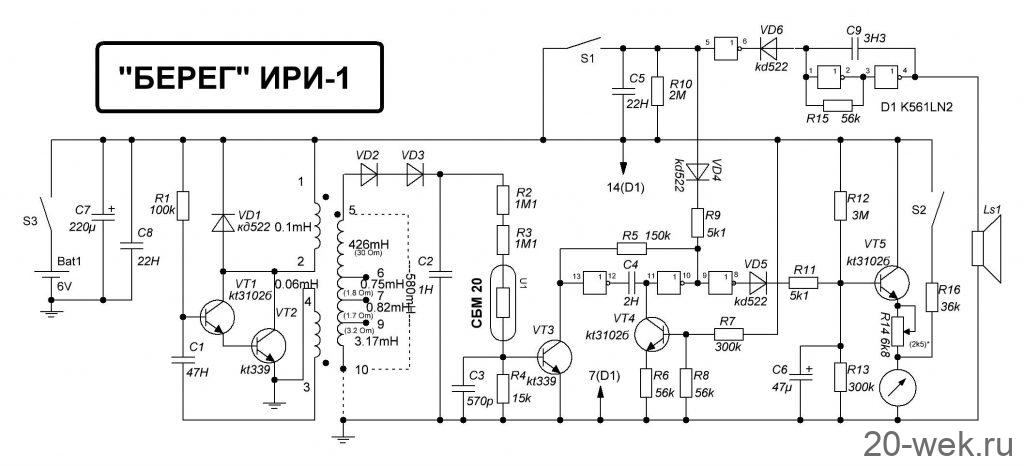
Дозиметр из радиоконструктора *ИРИ-1* (Трио) выпускался с начала 1990 года ПО *Балтиец* в городе Нарва, Эстония. Радиоконструктор содержит полный набор для сборки индивидуального индикатора радиациии. Собранный прибор предназначен для оценки радиационного фона в пределах от 10 до 120 мкР/Ч. Позволяет оценивать уровень загрязнения по гамма излучению продуктов питания и кормов для животных от 3700 Бк/кг (Бк/л) в районах с естественным радиационным фоном и загрязненных долгоживущими нуклидами, а также в местах размещения РОО. Гамма - излучения регистрируются звуковой сигнализацией и стрелочным прибором со шкалой, разбитой на три цветных сектора. Если стрелка прибора находится в зеленом секторе шкалы (мощность дозы гамма - излучения от 0 до 60 мкР/ч), то это означает, что мощность в пределах фонового значения; если в желтом секторе - *Внимание* (мощность дозы от 60 до 120 мкР/Ч); в красном - *Опасно* (мощность дозы более 120 мкР/ч). Питание 4 аккумулятора ДО-0,6 или 2 источника МЛ-2325. При регистрации естественного фона комплекта источников питания хватает на 60 часов непрерывной работы. Масса прибора 250 грамм. Производитель выпускал и собранный дозиметр под наименованием *ИРИ-1* (Берег).